معرفی و شرح وظایف کارشناس کمیسیون موارد خاص 


 تعریف کمیسون موارد خاص:
 شورای بررسی و تصمیم گیری درباره وضعیت آموزشی دانشجویانی که در بازه زمانی تحصیل بنا به دلایل خاصی ،خارج از اراده ،دچار وقفه شده اند و ازجمله موارد خاصی که می‌توان به آنها اشاره کرد:
ـ فوت اعضای درجه یک خانواده
ـ بیماری حاد یا صعب‌العلاج
ـ ازدواج
ـ تولد فرزند
ـ شرایط روانی حاد
 و حوادث غیرمترقبه و هر دلیلی که خارج از اراده در بازه زمانی تحصیل ،پیش آمده باشد (با ارائه مستندات معتبر و مدارک قابل استناد )
هدف اصلی کمیسیون:
کمک به دانشجویانی است که به دلایل خاص پیش آمده ،خارج از اختیارشان (موارد فوق ) دچار مشکل تحصیلی شده‌اند و حل این مشکلات از طریق آیین‌نامه‌های معمولی آموزشی ممکن نیست.
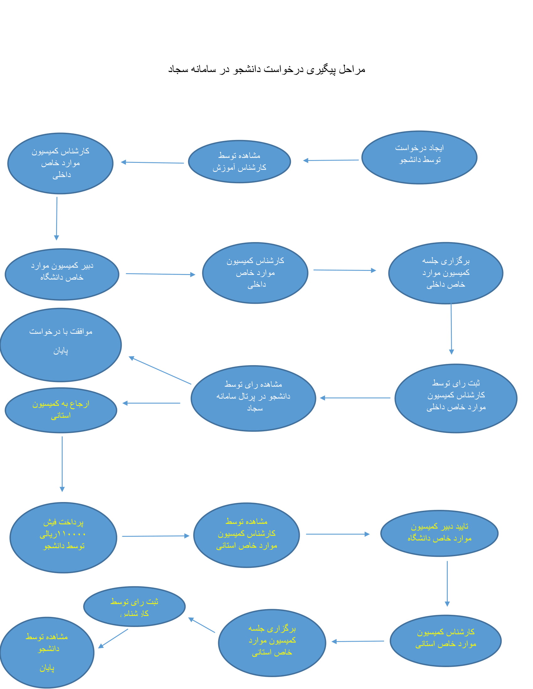
مراحل کمیسیون موارد خاص:
ـ کمیسیون موارد خاص داخلی
ـ کمیسیون موارد خاص استانی
ـ شورای مرکزی (سازمان امور دانشجویان)
فعالیت های کمیسیون:
#جلوگیری از اخراج آموزشی(سه ترم مشروط،متوالی یا غیر متوالی):
اجازه ادامه تحصیل به دانشجویانی که در آستانه اخراج هستند، مشروط بر اینکه معدل کل آنها کمتر از 12 نباشد.و تعداد واحدهای گذرانده به حد نصاب رسیده باشه(هر نیمسال 10 واحد)
# مهمانی و انتقال دانشجویان:
اجازه مهمان (موقت یا دائم) به دانشجویانی که طبق آیین‌نامه عادی واجد شرایط نیستند. و الزام بررسی در خواست ایشان داشتن موارد خاص می باشد
# افزایش سنوات تحصیلی:
موافقت با افزایش مدت تحصیل برای دانشجویانی که سنوات مجاز آنها به پایان رسیده است.(برای دانشجویان پسر با رعایت قوانین نظام وظیفه)
ـ کارشناسی ترم 10 به بعد
ـ ا رشد ترم 6 به بعد
ـ دکتری ترم 10 به بعد
# بازگشت به تحصیل:
موافقت با بازگشت دانشجویانی که به دلایل موجه (مانند بیماری و...) تا حداکثر یک سال غیبت داشته‌اند.با ارائه مستندات معتبر
# مرخصی تحصیلی:
اعطای مرخصی بدون احتساب در سنوات (معمولاً تا یک سال) برای مواردی مانند:
*بیماری حاد یا مزمن (با ارائه مدرک معتبر ،گواهی پزشک متخصص وپس از تایید پزشک معتمد دانشگاه)
* مشکلات روانشناختی یا روان پزشکی با ارائه مستندات معتبر و پس از تایید مرکز مشاوره
* بارداری و زایمان (یک نیمسال بارداری و چهار نیمسال زایمان) با ارائه اصل شناسنامه مادر و فرزند به کمیسیون جهت رؤیت و تأیید
*مشکلات حاد خانوادگی با ارائه مستندات مکفی
*ازدواج و طلاق هرکدام یک نیمسال (علاوه بر بارگذاری مستندات،ارائه اصل مدارک به کمیسیون جهت رؤیت و تأیید)
*تغییر رشته: موافقت با تغییر رشته در همان گروه آزمایشی یا حتی بین گروه‌های مختلف، در صورتی که دانشجو توانایی ادامه تحصیل در رشته فعلی را از دست داده باشد. (با ارائه فرم تایید آموزش کل دانشگاه)
شرایط و نکات مهم
*دانشجویان گرامی جهت ثبت درخواست از طریق سامانه سجاد-کمیسیونذموازد خاص اقدام نمایند.
*زمان رسیدگی و تصمیم‌گیری در خصوص پرونده دانشجویان در جلسات کمیسیون با توجه به چند مرحله ای بودن فرآیند بررسی درخواست حداقل ۱۵ روزه می باشد.
*ضمنأ « توجه داشته باشید که مواردی مانند اشتغال به کار، مشکلات مالی یا کمک به خانواده معمولاً جزو شرایط خاص محسوب نمی‌شوند.»
* اخراج آموزشی
=سه ترم مشروط به صورت متوالی یا متناوب
سه ترم مشروط=اخراج بار اول چهار ترم مشروط
=اخراج بار دوم پنج ترم مشروط
=اخراج بار سوم



* لازم به ذکر است دانشجویان گرامی درخواست خود را باید از طریق سامانه سجاد به این دبیرخانه ارائه نمایند .


 
Responsive Image

راهنمای استفاده از سامانه سجاد به صورت گام به گام 
کارشناس کمیسیون بررسی موارد خاص 
شماره تماس: ۳۴۲۸۰۹۳۹-۰۸۳
خدیجه فاضلی
 کارشناس کمیسیون موارد خاص 
شماره تماس: 34280939-۰۸۳